작년에 이어 올해도 개발자 로드맵을 Frontend와 Backend, Devops로 나누어 살펴보도록 하겠습니다. 2020년 주목해야 할 기술 로드맵에서 눈에 띄는 부분은, Front-end 개발자의 로드맵에 추가된 부분이 많다는 것입니다.
1. Frontend Developer Roadmap
프론트엔드 개발자가 알아야 할 내용이 점점 많아지고 있습니다. 아래 그림에서 붉은색 박스로 싸인 부분이 새롭게 추가된 부분이며, 일부 제거된 내용이 있긴 하지만 그에 반해 추가된 내용이 훨씬 많습니다.
크게 눈에 띄는 부분은
- Internet에 대한 기본지식 요구
- Version Control System에 대한 기본지식 요구
- Web Security 기본지식 요구
- GraphQL이 하나의 줄기로 추가됨
이렇게 네 가지로 볼 수 있습니다.
GraphQL을 제외한 나머지 세 가지 파트에 대한 내용은 Front-end Framework를 사용하는 곳이 늘어나고, MSA가 중요한 개발 트렌드로 자리를 잡으면서 추가되었다고 생각됩니다. 프로젝트의 수가 급격히 늘어나고, 이에 따라 프로젝트 상호 간 통신을 신경 써야 하기 때문에 Front-end 개발자에게도 이러한 지식이 필수적이라고 볼 수 있습니다.

2. Backend Developer Roadmap
Backend Roadmap은 전년도와 동일합니다.

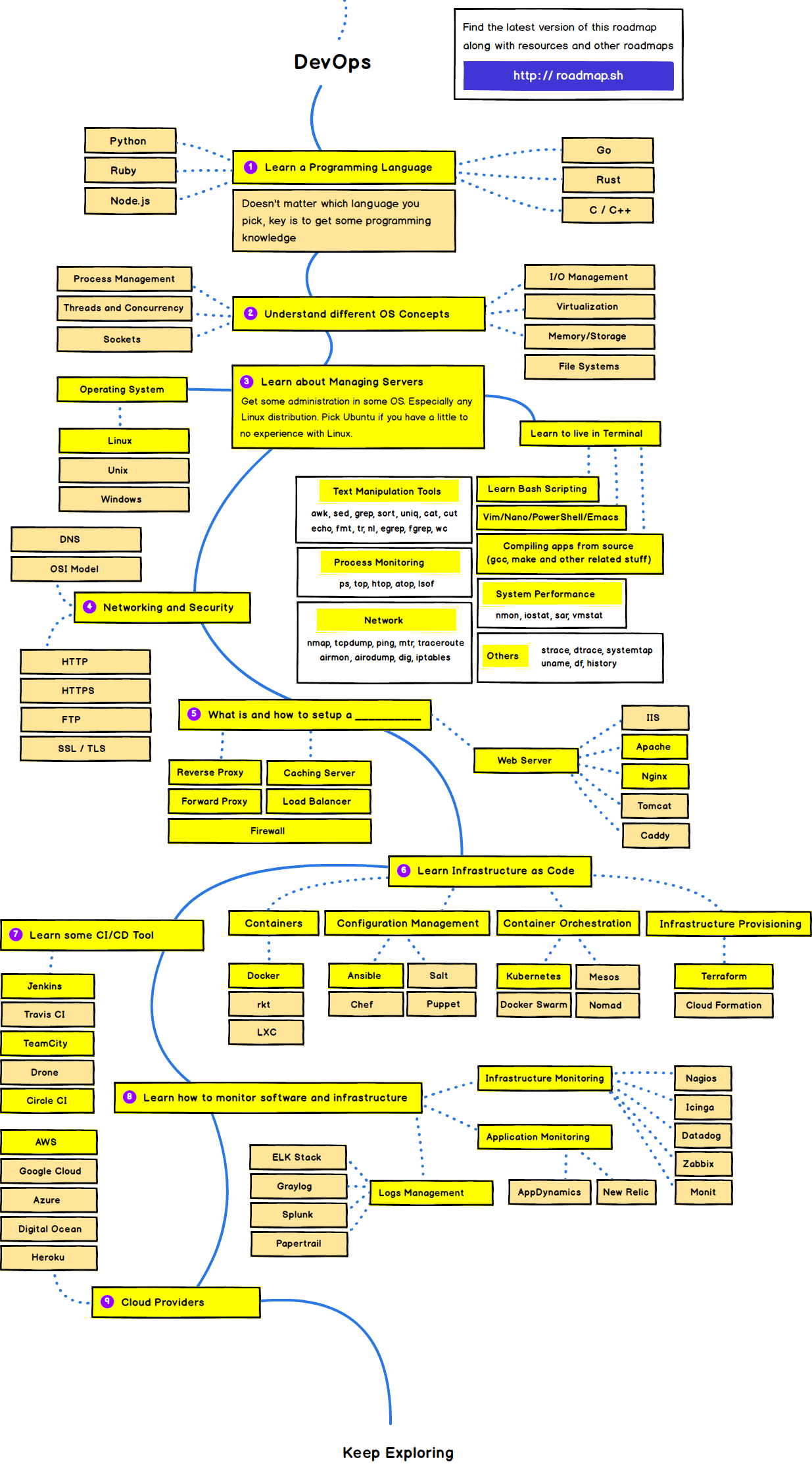
3. DevOps Roadmap
DevOps Roadmap은 전년도와 동일합니다.

'IT 기술 트렌드' 카테고리의 다른 글
| 2020년에 주목해야 할 프로그래밍 트렌드 (0) | 2020.11.15 |
|---|---|
| 가트너 2020년 주요 전략 기술 트렌드 (0) | 2020.11.15 |
| 2019년에 사라질지도 모르는 4가지 기술 (0) | 2020.10.21 |
| Top 10 Books of All-Time for Java Programmers (0) | 2020.08.04 |
| 2019 Web Developer RoadMap (0) | 2020.07.07 |
댓글