※ 본문은 Developer RoadMap에서 확인하실 수 있으며, 2018, 2017년 로드맵도 함께 확인하실 수 있습니다. 덧붙여 JavaScript and Web Development InfoQ Trends Report에 대한 정보도 함께 보시면 좋을 것 같습니다.
개발자 로드맵은 아래와 같은 이유로 볼 만한 가치가 있습니다.
(1) 무엇이 사라졌고, 새로 생겼는지, 어떤 방향으로 변해가는지 등 전망에 대한 아이디어를 제공합니다
(2) 본인의 커리어를 쌓아가기 위해서 다음에 무엇을 배워야할 지 혼란스러울 때 가이드라인을 제공합니다
(3) 단순히 지금 트렌디한 것을 선택하지 않도록 매해 로드맵을 갱신하여 제공합니다
웹 개발자의 경우 크게 세 가지 분류로 로드맵이 제공되며, 어느 길을 선택하든 기본적으로 알아야 하는 것은 아래와 같습니다.

올해에는 Learn to Research가 빠지고 세 가지가 추가되었습니다. SOLID, KISS, YAGNI와 Licenses, Semantic Versioning이 그것입니다.
설계 원칙이 Recommendation으로 변경되었다는 것은 이 것이 고급 지식이 아닌 이제 필수적으로 알아야 하는 지식이 되었다는 것을 암시합니다. 개중 SOLID는 익숙하지만, KISS나 YAGNI는 다소 낯선 단어입니다. 이 역시 솔리드와 같은 설계 원칙으로 이외에도 DRY, TDA 등 위 세 가지와 함께 다루어지는 많은 원칙이 있으며 이에 대한 내용은 Design principles I : kiss, dry, tda, soc, yagni 에서 확인해 보시기 바랍니다.
다음으로 Licenses입니다. 웹 시장에서는 오픈소스화하는 것이 추세가 된 만큼, 이를 이용하기 위해서는 Licenses에 대한 지식이 필수적입니다.
마지막으로 Semantic Versioning은 현재 대부분 버전 관리에서 사용하며 주. 부. 수로 버전을 관리하는 것을 의미합니다. 우리 회사 역시 이 Semantic Versioning을 이용해 솔루션의 버전을 관리하고 있습니다.
또한 달라진 점은 Possibility 로 분류되어 있던 Design Patterns가 Recommendation으로 올라왔다는 점입니다. 설계 원칙과 같은 맥락으로 Design Pattern 역시 이제는 필수 지식이 되어 가고 있습니다.
그렇다면 분류별로 살펴보겠습니다.

Front-end의 경우 새롭게 추가된 것들이 몇 가지 있습니다. 첫째로 테스팅을 위한 Jest나 Enzyme, Cypress가 Recommendation으로 추가되었습니다. 테스팅의 중요성이 서버 프로그램을 넘어 프론트엔드까지 넘어온 것입니다.
또한 이전에 뉴스클리핑에서 다룬 바 있었던 Progressive Web Apps를 위한 툴들이 추가되었으며, 덧붙여 Storage나 WebSockets, Service Workers와 같은 개념들도 함께 등장하였습니다.

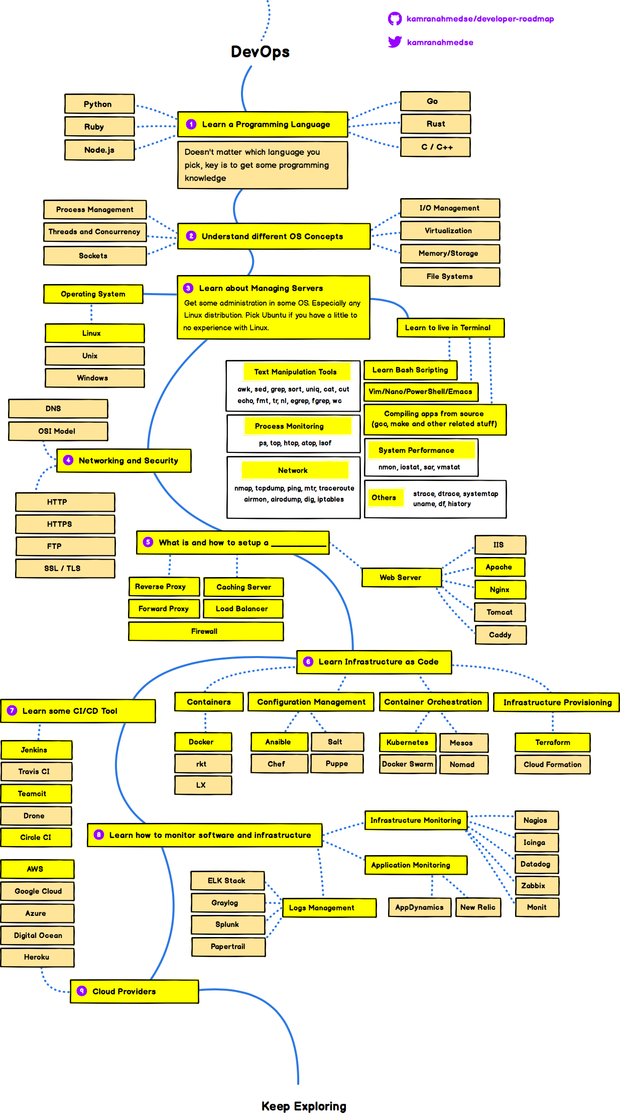
Back-end와 Devops는 변경사항이 없이 작년과 동일하므로 별도의 설명 없이 넘어가겠습니다.

'IT 기술 트렌드' 카테고리의 다른 글
| 2020년에 주목해야 할 프로그래밍 트렌드 (0) | 2020.11.15 |
|---|---|
| 가트너 2020년 주요 전략 기술 트렌드 (0) | 2020.11.15 |
| 2019년에 사라질지도 모르는 4가지 기술 (0) | 2020.10.21 |
| Top 10 Books of All-Time for Java Programmers (0) | 2020.08.04 |
| 가트너 2019년 주요 전략 기술 트렌드 (0) | 2020.06.07 |
댓글